华南理工大学学报(自然科学版) ›› 2025, Vol. 53 ›› Issue (11): 1-8.doi: 10.12141/j.issn.1000-565X.250074

• 计算机科学与技术 •    下一篇

基于信息熵预建遮挡掩码的光场深度估计

陈忠, 陈长锋, 张宪民   

  1. 华南理工大学 机械与汽车工程学院,广东 广州 510640
  • 收稿日期:2025-03-19 出版日期:2025-11-25 发布日期:2025-05-06
  • 作者简介:陈忠(1968—),男,博士,教授,主要从事柔顺机构动力、机器视觉及其应用、精密测量和故障诊断研究。E-mail: mezhchen@scut.edu.cn
  • 基金资助:
    国家自然科学基金联合基金重点支持项目(U24A20108)

Light Field Depth Estimation with Information Entropy-Based Pre-Computed Occlusion Masks

CHEN Zhong, CHEN Changfeng, ZHANG Xianmin   

  1. School of Mechanical and Automotive Engineering,South China University of Technology,Guangzhou 510640,Guangdong,China
  • Received:2025-03-19 Online:2025-11-25 Published:2025-05-06
  • About author:陈忠(1968—),男,博士,教授,主要从事柔顺机构动力、机器视觉及其应用、精密测量和故障诊断研究。E-mail: mezhchen@scut.edu.cn
  • Supported by:
    the Joint Funds of the National Natural Science Foundation of China (Key Program)(U24A20108)

摘要:

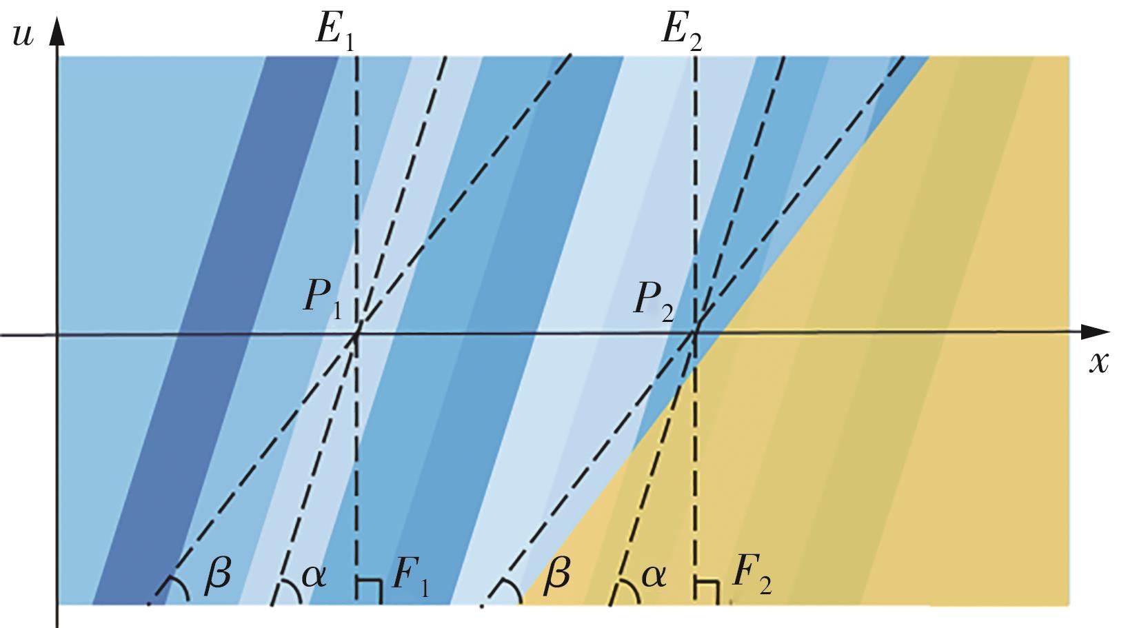
光场相机能够同步记录光线的空间-角度信息,为三维视觉感知开辟了新范式。深度估计作为光场解析的核心环节,支撑着三维重建、视觉里程计等关键应用。然而,遮挡导致的估计误差仍是亟待解决的核心挑战。该文提出一种遮挡敏感的光场深度估计方法,包含基于信息熵的遮挡掩码预计算方法和基于视角筛选的深度估计算法两个创新模块。首先,通过引入光场子孔径图像信息熵对光场极平面图中的遮挡进行建模,构建基于局部熵极值的遮挡掩码预计算方法,有效弥补了传统方法在遮挡表征方面的局限性。进一步地,通过视角筛选,排除遮挡视角的干扰,有效降低误差,使视差估计结果中误差超过0.03像素的异常点比例有效降低。该文的核心贡献在于建立了信息熵与遮挡之间的关联,基于光场子孔径信息熵实现了一种可靠的遮挡处理和光场深度估计方法。在光场基准数据集上的实验表明,该方法的平均绝对误差和误差分布的25%分位数均优于同类算法,对比实验也证实遮挡掩码是有效的,验证了信息熵理论在深度估计框架中的关键作用。

关键词: 光场成像, 深度估计, 信息熵, 遮挡掩码

Abstract:

Light field cameras capture synchronized spatial-angular information of lights, offering a new paradigm for 3D visual perception. Depth estimation, as a fundamental task in light field analysis, underpins the critical applications such as 3D reconstruction and visual odometry. However, occlusion-induced estimation errors remain a persistent challenge. This paper proposes an occlusion-aware depth estimation framework featuring two novel mo-dules: an entropy-based occlusion mask pre-computation method and a viewpoint screening-driven depth estimation algorithm. In the investigation, first, the light field occlusion in the polar plane diagram is modeled by analyzing the information entropy of micro-images array, and a local entropy extremum-based occlusion mask pre-computation approach is constructed, thus overcoming the limitations of conventional techniques in characterizing occluded regions. Subsequently, viewpoint screening is employed to eliminate the interference from occluded perspectives, thus effectively reducing estimation errors and decreasing the proportion of disparity outliers exceeding 0.03 pixels compared to other methods. The core contribution of this paper lies in establishing a theoretical connection between information entropy and light field occlusion, enabling a robust occlusion-aware depth estimation framework based on the information entropy of micro-images array. Experimental results on light field benchmark dataset demonstrate that the proposed method achieves superior performance in mean absolute error and 25th error percentile. Comparative ablation studies confirm the efficacy of the entropy-driven occlusion mask, thus highlighting the critical role of information entropy theory in the framework of light field depth estimation.

Key words: light field imaging, depth estimation, information entropy, occlusion mask

中图分类号: